Orders
| SL | Order Date | Case Details | Complainant | Respondent | View/Download |
|---|---|---|---|---|---|
| 07. | 18.04.2022 | 01 of 2022 (18.02.2022) | Atma Metchem Pvt. Ltd. | HDFC Bank | Download |
| 06. | 18.04.2022 | 01 of 2022 (18.02.2022) | Shri Rathin Bose | Indian Bank | Download |
| 05. | 21.12.2021 | 02 of 2021 (07.10.2021) | Shri Panamanna Easwaran Ramachandran | ICICI Bank | Download |
| 04. | 28.12.2021 | 03 of 2021 (20.09.2021) | Shri Harish Chopra | Punjab National Bank | Download |
| 03. | 11.01.2021 | 01 of 2015 (09.01.2015) | Shri Kanchan Mukherjee | ICICI Bank | Download |
| 02. | 25.05.2017 | 01 of 2012 (26.11.2014) | Smt. Tanaya Mukherjee | Shri Amit Kumar Sen | Download |
| 01. | 12.06.2018 | 01 of 2012 (09.01.2012) | Shri Rajen Gopi | State Bank of India | Download |
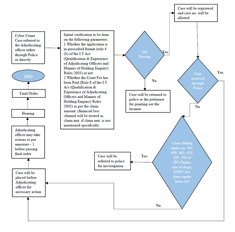
Process Flow for handling Cyber Cases by the Adjudicating Officer

PROFORMA APPLICATION FOR COMPLAINT TO THE ADJUDICATING OFFICER UNDER INFORMATION TECHNOLOGY ACT, 2000
Download Proforma Application for Complaint to the Adjudicating Officer